Instance Verification Kit (IVK)
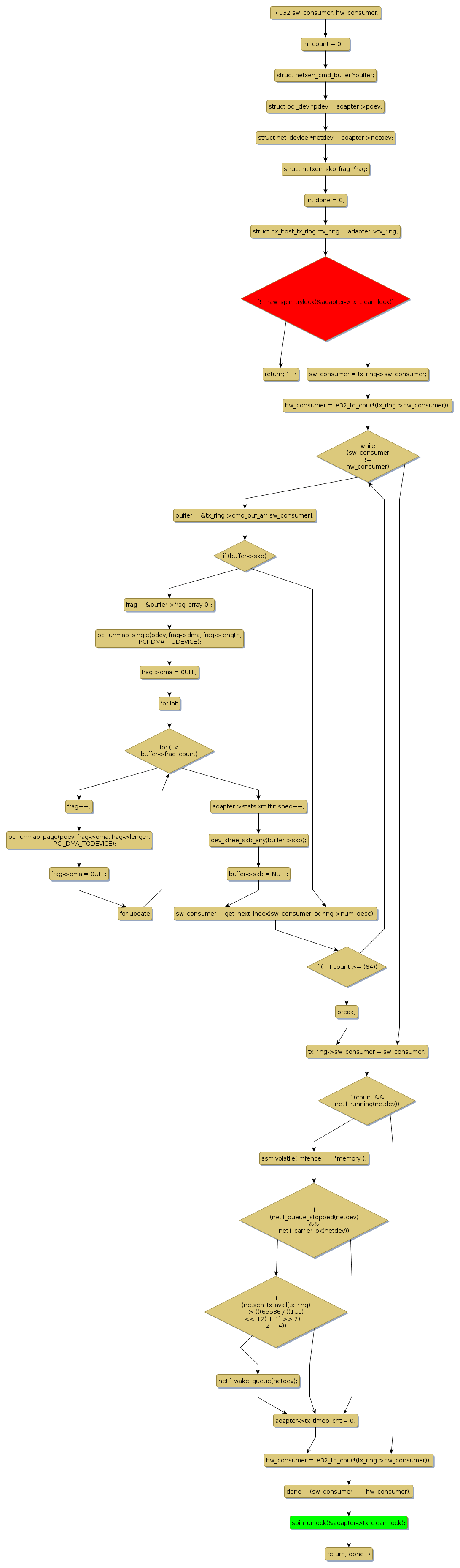
spin lock @ [43145+38+/linux-3.19-rc1/drivers/net/ethernet/qlogic/netxen/netxen_nic_init.c]
Instance Signature: tx_clean_lock
|
The Matching Pair Graph:
|
|
Function Name
|
Control Flow Graph (CFG)
|
Events Flow Graph (EFG)
|
Source Correspondence
|
|
netxen_process_cmd_ring
|
|
|
[42812+23+/linux-3.19-rc1/drivers/net/ethernet/qlogic/netxen/netxen_nic_init.c]
|